
Breakthrough in high-temperature magnetometry: reliable magnetic field detection up to 500°C.
Simplified fabrication: operates without isotopic purifications or complex design.
Cost-effective solution: provides stable and robust performance in extreme conditions.
Enabling next-generation quantum technology: unlocks new applications in aerospace, automotive, and industrial fields.




Near-zero field MagnetoResistance (NZFMR) is caused by spin-dependent recombination under a small magnetic field.
Unlike in electrically detected magnetic or electron paramagnetic resonance, a microwave field is NOT required in NZFMR.
The DC all-electrical magnetoresistive signal can be used to design an exceptionally low SWAP sensor.
Now with demonstrated high-temperature functionality in a tiny package


Our custom setup successfully generates and detects NZFMR signals at elevated temperatures up to 500°C.
Magnetic field measurements at 500°C show distinct shifts in the current response under ±1.5 Gauss external fields, confirming NZFMR-based magnetometry.
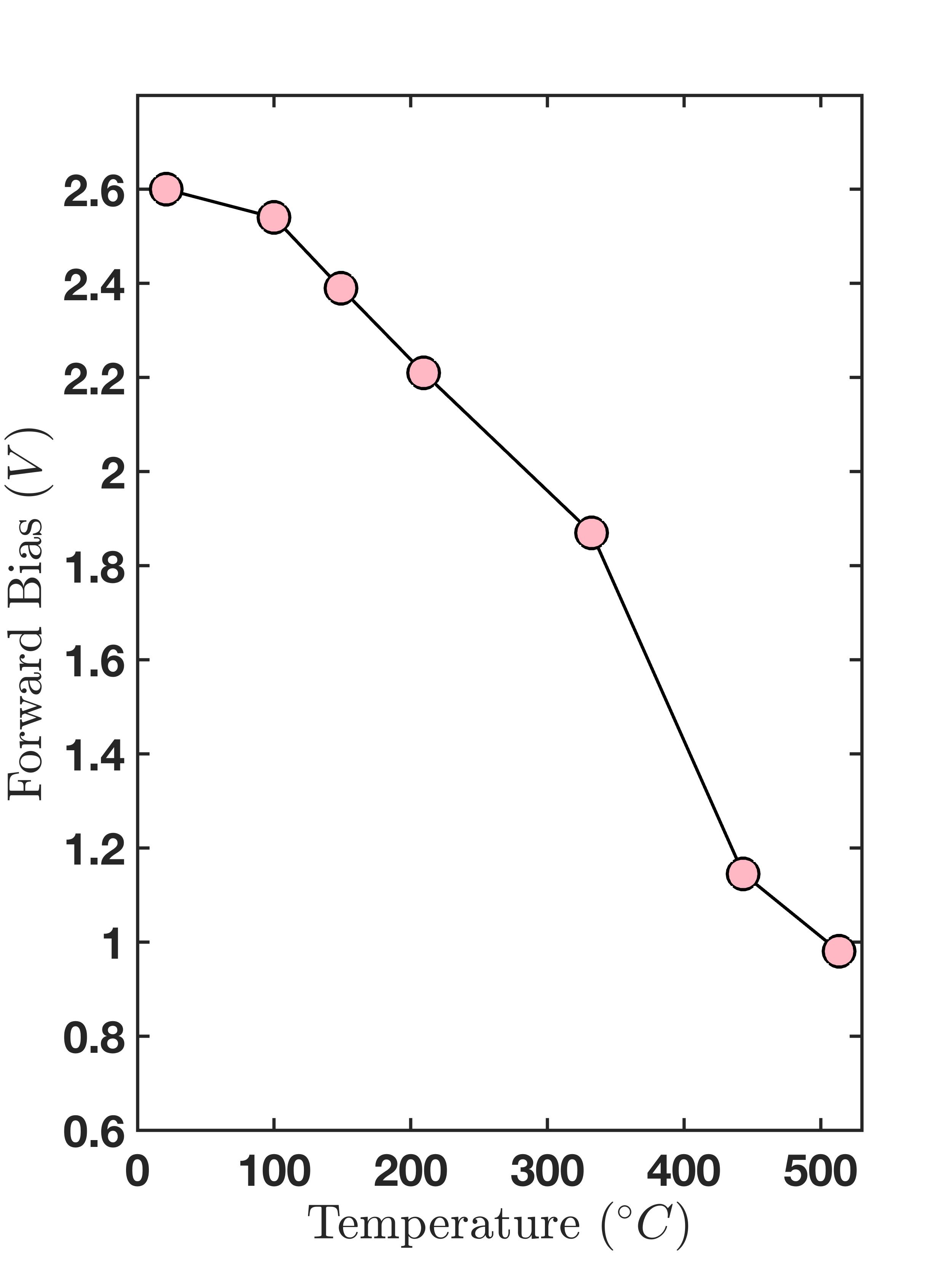
As temperature rises, the forward voltage required to maintain a 200nA current decreases, highlighting the thermal generation of carriers.
Power consumption increases slightly at 500°C due to an increase in coil resistivity from 0.5Ω at 20°C to 1.2Ω at 500 °C, but it remains low (< 0.5 W for fields less than 5 Gauss).
Device sensitivity as a function of bandwidth decreases with temperature due to thermal noise. However, high sensitivity has been achieved at 500°C.